按需使用量推送(新)-j9九游会登录
接口说明
用户在云商店开通按需资源并产生使用量后,商家需通过此接口返回用户的实际使用量话单,云商店获取话单后根据使用量计费并对用户扣费。
uri
post https://mkt.myhuaweicloud.com/api/mkp-openapi-public/global/v1/isv/usage-data
“mkt.myhuaweicloud.com”域名不可用时请使用“mkt.myhuaweicloud.cn”进行重试。
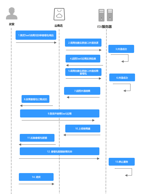
① 按需计量商品购买和使用流程

② 用完即停套餐包商品购买和使用流程

请求消息
请求参数说明请参见下表:
请求方法:post
|
参数 |
是否必选 |
类型 |
最大字符长度 |
说明 |
|---|---|---|---|---|
|
signature |
是 |
string |
1000 |
@header 接口签名(base64(hmacsha256(商家对接密钥,ts={ts}&nonce={nonce}&body={body}))) 此处body按自然排序后参与签名 |
|
ts |
是 |
string |
20 |
@header 接口请求时的unix时间戳(毫秒数) |
|
nonce |
是 |
string |
64 |
@header 安全随机数 |
|
usage_records |
是 |
list |
1000 |
业务使用量记录集合,usagepushdata个数不得超过1000。 |
|
参数 |
是否必选 |
参数类型 |
最大字符长度 |
描述 |
|---|---|---|---|---|
|
instance_id |
是 |
string |
64 |
按需实例id(注意:使用按需接口返回的) |
|
record_time |
是 |
string |
20 |
使用量记录生成时间(取utc时间),格式为: yyyymmdd't'hhmmss'z' |
|
begin_time |
是 |
string |
20 |
计量开始时间(取utc时间),格式为: yyyymmdd't'hhmmss'z' |
|
end_time |
是 |
string |
20 |
计量结束时间(取utc时间),格式为: yyyymmdd't'hhmmss'z' |
|
usage_value |
是 |
string |
17 |
使用量具体值,最多支持4位有效小数,需为大于0的数值 |
|
metering_sn |
是 |
string |
64 |
商家话单记录唯一性标识,建议是随机码 |
|
relate_pkg_instance |
否 |
string |
64 |
用完即停套餐包场景下话单必传,需要传递当前用量对应的扣减包实例id |
请求消息示例:
public class pushdemoforpublic_2_0 {
static final string algo = "hmacsha256";
static string format = "ts=%s&nonce=%s&body=%s";
static string isv_access_key = "xxx";
//商家密钥-已绑定基础接口的密钥值
public static void main(string[] args) throws ioexception {
list pushdatalist = new arraylist<>();
usagepushdata2 usagepushdata = new usagepushdata2();
//实例id
usagepushdata.setinstance_id("instanceid");
//时间格式化pattern
datetimeformatter formatter = datetimeformat.forpattern("yyyymmdd't'hhmmss'z'");
datetime now = datetime.now();
//时间自定义:开始时间
usagepushdata.setbegin_time(now.withtimeatstartofday().tostring(formatter));
//时间自定义:结束时间
usagepushdata.setend_time(now.plusdays(1).withtimeatstartofday().tostring(formatter));
//时间自定义:统计时间
usagepushdata.setrecord_time(usagepushdata.getend_time());
//统计用量
usagepushdata.setusage_value("1.1");
// 话单唯一标识
usagepushdata.setmetering_sn(uuid.randomuuid().tostring());
pushdatalist.add(usagepushdata);
jsonobject requestparam = new jsonobject();
requestparam.put("usage_records", jsonarray.parsearray(json.tojsonstring(pushdatalist)));
string url = "https://mkt.myhuaweicloud.com/api/mkp-openapi-public/global/v1/isv/usage-data";
request request = new request();
request.setkey("xxx");
request.setsecret("xxx");
// 我的凭证-申请访问密钥
request.setmethod("post");
request.set;
request.addheader("host", "mkt.myhuaweicloud.com");
// 时间戳
string ts = system.currenttimemillis() "";
// nonce 只被使用一次的任意或非重复的随机数值。
string nonce = "number used once";
// 生成签名
string signature = gensignature(requestparam, nonce, ts);
request.addheader("ts", ts);
request.addheader("nonce", nonce);
request.addheader("signature", signature);
request.addheader("content-type", "application/json");
request.setbody(requestparam.tojsonstring());
closeablehttpclient client = null;
try{
httprequestbase signedrequest = client.sign(request, constant.signature_algorithm_sdk_hmac_sha256);
client = (closeablehttpclient) sslciphersuiteutil.createhttpclient(constant.international_protocol);
httpresponse response = client.execute(signedrequest);
httpentity resentity = response.getentity();
if (resentity != null)
{
string str = entityutils.tostring(resentity, "utf-8");
system.out.println(str);
}
}catch (exception e){
system.out.println("report usage data failed");
}finally {
if(client!=null){
client.close();
}
}
}
private static string tosnakestring(object o) {
map jsontomap =
jsonutils.decode(jsonutils.encode(o), new typereference
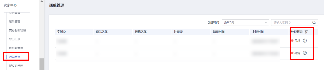
1、接口调用上传时,如果话单数据异常,不会在接口层进行报错;后台定时任务会对上传的数据进行校验和处理,生成可以使用的话单数据。如果后台数据处理失败,需要商家重新进行上报。
异常数据可以在 “” 进行查看!

2、话单上报周期要求:
- 按小时计费
需要至少每小时上报一次话单数据,且最好在消费时间下一个小时的0-15分钟内完成上报,譬如,用户消费时间在13:25,最好在14:00-14:15内上报,这样能及时给用户扣费,否则就会出现扣费延迟,如果无法实现实时上报,需要在2小时完成上报
- 按天计费
推荐每小时将已经明确的用量话单上报到云商店,如果必须每天汇总上报一次,需要保证必须在次日的00:00-00:15内完成上报,最大不能超过01:00,否则用户的扣费会延迟到下一天
3、话单数据上报要求:
- 资源未关闭:
- 话单开始时间(begin_time)≥资源开始时间
- 话单开始时间(begin_time)≤话单结束时间(end_time)≤ 话单上报时间
- 资源关闭后:
- 话单结束时间(end_time)≤资源关闭时间
4、话单上报中的时间为utc 时间,与北京时间相差 8 小时;
5、同一个记录的时间,即begin_time 和end_time 时间都一致的情况下,如多次上报记录,会被识别为重复话单,只会处理第一条数据,一旦话单采集后形成正式账单将无法逆向错误话单(话单采集时间:按天计费为每天凌晨1点,按小时计费为每小时15分)。
重复话单将视为异常,异常数据可以在 “” 进行查看!
6、使用量推送接口使用按需交易中生成的按需实例id,不能使用套餐包返回的实例id。
7、特殊业务场景下,对于相同的实例(instance_id)、在一个话单周期内,即开始时间(begin_time)和结束时间(end_time)都相同时有多条用量(usage_value)数据,则需要通过扩展参数(extend_params)来标记,保证扩展参数传递不同的值,否则云商店会返回校验失败。
响应消息
响应参数说明请参见下表:
|
参数 |
是否必选 |
类型 |
最大字符长度 |
说明 |
|---|---|---|---|---|
|
error_code |
m |
string |
6 |
调用结果码。 具体请参见调用结果码说明。 |
|
error_msg |
o |
string |
255 |
调用结果描述。 |
|
data |
o |
abnormalusagedatainfo |
返回异常话单错误信息 |
|
参数 |
是否必选 |
参数类型 |
最大字符长度 |
描述 |
|---|---|---|---|---|
|
abnormal_usage_data |
是 |
list |
1000 |
异常话单列表 |
|
参数 |
是否必选 |
参数类型 |
最大字符长度 |
描述 |
|---|---|---|---|---|
|
metering_sn |
是 |
string |
64 |
商家话单记录唯一性标识 |
|
error_code |
是 |
string |
16 |
话单级错误码 001:实例不存在; 002:时间格式异常; 003:用量异常; 004:缺少话单唯一标识; 005:话单唯一标识重复 006:实例对应的商品已退市 007:话单时间已过期 009:实例与商家不匹配 010:话单重复 011:话单时间范围无效 012:实例非按需资源 013:实例资源状态异常 014:实例资源已关闭 015:话单开始时间小于资源开通时间 016:实例资源开通中 017:用完即停场景下,relate_pkg_instance为空 018:用完即停场景下,relate_pkg_instance不合法,实例不存在或与instance_id不匹配 019:风险管控拦截 020:话单上报传入的usage_records参数为空 |
|
error_msg |
是 |
string |
255 |
话单错误描述 |
错误码:
|
http状态码 |
error_code |
error_msg |
描述 |
|---|---|---|---|
|
200 |
mkt.0000 |
success |
请求成功 |
|
500 |
94060001 |
system error! |
其它服务内部错误 |
|
401 |
94060002 |
auth failed! |
输入参数校验失败 参数范围超限,非法值或格式错误 |
|
400 |
94060004 |
param invalid |
参数无效 输入非接口定义的参数,多参数或少必选参数 比如:传递非法数值、没有实例id等 |
|
400 |
94060005 |
time format error |
时间格式错误 |
|
400 |
94060006 |
timestamp invalid |
时间戳无效 |
|
401 |
94060007 |
signature invalid |
签名校验失败 |
|
400 |
94060008 |
replay error |
请求重放错误//nonce重复调用 |
|
500 |
94060009 |
failed to report usage data |
话单调用失败 |
|
401 |
94060010 |
isv status invalid |
商家状态无效 |
|
200 |
94060999 |
failed |
该错误码时,会返回话单级错误信息,详见响应示例 |
|
400 |
95000001 |
req param is invalid |
请求参数错误(正则、必填项、长度等不满足) |
|
405 |
95000002 |
request method not supported |
请求method类型不支持 |
|
415 |
95000003 |
content type not supported |
请求体类型不支持(content-type不是application/json) |
|
400 |
95000004 |
req message is not readable |
请求体不可读(无法格式化成json) |
当您调用api时,如果遇到“apigw”开头的错误码,请参见api网关错误码进行处理。
响应消息示例:
{
"error_code":"mkt.0000",
"error_msg":"success"
}
{
"error_code": "94060999",
"error_msg": "failed",
"data": {
"abnormal_usage_data": [
{
"error_code": "005",
"error_msg": "metering_sn_duplicate",
"metering_sn": "6c75c177b5fe4b8cbb6fc2aa33facfcb"
}
]
}
}
相关文档
意见反馈
文档内容是否对您有帮助?
如您有其它疑问,您也可以通过华为云社区问答频道来与我们联系探讨