按需使用量推送(旧)-j9九游会登录
接口说明
用户在云商店开通按需资源并产生使用量后,商家需通过此接口返回用户的实际使用量话单,云商店获取话单后根据使用量计费并对用户扣费。
sdk请参考。
如何获取ak/sk请参考。
uri
post https://mkt.myhuaweicloud.com/rest/marketplace/v1/isv/usage-data
“mkt.myhuaweicloud.com”域名不可用时请使用“mkt.myhuaweicloud.cn”进行重试。
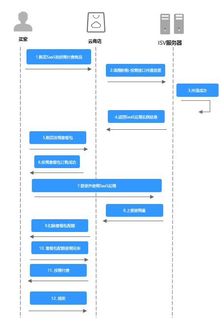
① 按需计量商品购买和使用流程

② 用完即停套餐包商品购买和使用流程

请求消息
请求参数说明请参见下表:
请求方法:post
|
参数 |
是否必选 |
类型 |
最大字符长度 |
说明 |
|---|---|---|---|---|
|
usage_records |
是 |
list |
1000 |
业务使用量记录集合,usagepushdata个数不得超过1000。 |
|
参数 |
是否必选 |
参数类型 |
最大字符长度 |
描述 |
|---|---|---|---|---|
|
instance_id |
是 |
string |
64 |
按需实例id(注意:使用按需接口返回的) |
|
product_id |
是 |
string |
64 |
产品实例对应的产品id |
|
record_time |
是 |
string |
17 |
使用量记录生成时间(utc),格式为: yyyymmdd't'hhmmss'z' |
|
begin_time |
是 |
string |
17 |
计量开始时间(utc),格式为: yyyymmdd't'hhmmss'z' |
|
end_time |
是 |
string |
17 |
计量结束时间(utc),格式为: yyyymmdd't'hhmmss'z' |
|
usage_value |
是 |
string |
20 |
使用量具体值,最多支持4位有效小数,需为大于0的数值 |
|
relate_pkg_instance |
否 |
string |
64 |
用完即停套餐包场景下话单必传,需要传递当前用量对应的扣减包实例id |
请求消息示例:
{
"usage_records": [
{
"instance_id": "7f141bf1-aec8-4859-8323-fb3a8ad50721",
"product_id": "***************",
"record_time": "20220809t091000z",
"begin_time": "20220809t080000z",
"end_time": "20220809t090000z",
"usage_value": "99"
},
{
"instance_id": "7f141bf1-aec8-4859-8323-fb3a8ad50721",
"product_id": "**************",
"record_time": "20220809t091000z",
"begin_time": "20220809t080000z",
"end_time": "20220809t090000z",
"usage_value": "999"
}
]
}
1、接口调用上传时,如果话单数据异常,不会在接口层进行报错;后台定时任务会对上传的数据进行校验和处理,生成可以使用的话单数据。如果后台数据处理失败,需要商家重新进行上报。
异常数据可以在 “” 进行查看!

2、话单上报周期要求:
- 按小时计费
需要至少每小时上报一次话单数据,且最好在消费时间下一个小时的0-15分钟内完成上报,譬如,用户消费时间在13:25,最好在14:00-14:15内上报,这样能及时给用户扣费,否则就会出现扣费延迟,如果无法实现实时上报,需要在2小时完成上报
- 按天计费
推荐每小时将已经明确的用量话单上报到云商店,如果必须每天汇总上报一次,需要保证必须在次日的00:00-00:15内完成上报,最大不能超过01:00,否则用户的扣费会延迟到下一天
3、话单数据上报要求:
- 资源未关闭:
- 话单开始时间(begin_time)≥资源开始时间
- 话单开始时间(begin_time)≤ 话单结束时间(end_time)≤ 话单上报时间
- 资源关闭后:
- 话单结束时间(end_time)≤ 资源关闭时间
4、话单上报中的时间为utc 时间,与北京时间相差 8 小时;
5、同一个记录的时间,即begin_time 和end_time 时间都一致的情况下,如多次上报记录,会被识别为重复话单,只会处理第一条数据,一旦话单采集后形成正式账单将无法逆向错误话单(话单采集时间:按天计费为每天凌晨1点,按小时计费为每小时15分)。
重复话单将视为异常,异常数据可以在 “” 进行查看!
6、使用量推送接口使用按需交易中生成的按需实例id,不能使用套餐包返回的实例id。
响应消息
响应参数说明请参见下表:
|
参数 |
是否必选 |
类型 |
最大字符长度 |
说明 |
|---|---|---|---|---|
|
error_code |
m |
string |
6 |
调用结果码。 具体请参见调用结果码说明。 |
|
error_msg |
o |
string |
255 |
调用结果描述。 |
错误码:
|
http状态码 |
error_code |
error_msg |
描述 |
|---|---|---|---|
|
200 |
mkt.0000 |
success. |
请求成功 |
|
500 |
mkt.0999 |
system internal error. |
其它服务内部错误 |
|
500 |
mkt.0100 |
failure of input parameter |
输入参数校验失败 参数范围超限,非法值或格式错误 |
|
400 |
mkt.0101 |
invalid parameter |
参数无效 输入非接口定义的参数,多参数或少必选参数 比如:传递非法数值、没有实例id等 |
|
400 |
mkt.0102 |
invalid body sign |
请求body体签名校验失败 |
|
400 |
mkt.0199 |
request parameter error |
请求参数错误 其它参数错误 比如:必填参数未传递等 |
|
401 |
mkt.0150 |
illegal operation |
通常是进行了不被授权的操作,例如instance_id对应的产品不是ak/sk对应的isv发布的 |
|
401 |
mkt.0151 |
no authority |
无api访问权限 token非isv角色 |
|
401 |
mkt.0154 |
illegal token |
鉴权失败 token无效 |
|
500 |
mkt.9001 |
instance id not found. |
实例id不存在(商品续费、过期、资源释放接口可能返回) |
|
500 |
mkt.9002 |
invalid usage enties. |
计量实体无效 |
|
500 |
mkt.9003 |
usage records extends size limit. |
计量记录数超出限制(1000条) |
|
500 |
mkt.9004 |
record begintime extends limit. |
计量记录的起始时间超出有效期(当前时间21天以内) |
当您调用api时,如果遇到“apigw”开头的错误码,请参见api网关错误码进行处理。
{
"error_code":"mkt.0000",
"error_msg":"success"
}
相关文档
意见反馈
文档内容是否对您有帮助?
如您有其它疑问,您也可以通过华为云社区问答频道来与我们联系探讨