更新时间:2025-11-13 gmt 08:00
续费变更校验-j9九游会登录
接口说明
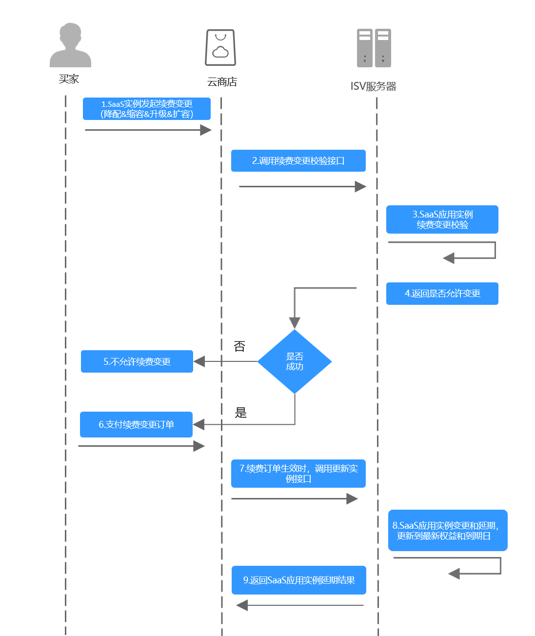
用户在续费时,对当前已购买的资源进行降配&缩容&升配&扩容,云商店调用该接口请求商家检查能否支持对当前实例进行变更。
对于实例降配,要对当前已购买的资源的使用情况进行检查,如果用户当前使用量已经超过降配目标,要慎重校验,防止降配后造成用户数据丢失或无法使用。
- 请及时关注商家信息中客服邮箱以及云商店账号绑定的邮箱的通知,收到调用失败通知邮件及时处理接口异常。
- 云商店会对接口异常的情况做监控,如saas商品频繁出现因接口异常的情况,云商店将对该商品做下架处理。
商品升级流程如下图所示:

请求方法:post
body参数
|
参数 |
是否必选 |
类型 |
取值范围 |
说明 |
|---|---|---|---|---|
|
activity |
m |
string |
32 |
接口请求标识,用于区分接口请求场景。 续费变更校验场景取值:changeinstancecheck |
|
instanceid |
m |
string |
64 |
实例id |
|
productinfo |
m |
productinfo |
变更目标商品信息 |
|
|
testflag |
o |
string |
2 |
是否为调试请求。
|
请求消息示例:
curl -x post 'https://www.isvwebsite.com/saasproduce?signature=9d49f9bf09d69f7a98b847978d6091a9adf3b40e07af95fee9e5bef5218da407×tamp=1680510876429&nonce=d8fe86fa6abe90ca63a72b3256743d3d869648fe99a96354e635f032629f6c21' -h 'accept:application/json' -h 'content-type:application/json;charset=utf8' -d'{"activity":"upgradeinstance","instanceid":"10e758d0-31ad-4c4b-8f1b-81d03469a10e","orderid":"cs2211181819b4lvs","orderlineid":"cs2211181819b4lvs-000001","testflag":"1"}'
-
响应参数说明请参见下表:
参数
是否必选
类型
取值范围
说明
resultcode
m
string
6
调用结果码。
具体请参见调用结果码说明。
resultmsg
o
string
255
调用结果描述。
响应消息示例:
{ "resultcode":"000000", "resultmsg":"success" }
父主题:
相关文档
意见反馈
文档内容是否对您有帮助?
提交成功!非常感谢您的反馈,我们会继续努力做到更好!
您可在查看反馈及问题处理状态。
系统繁忙,请稍后重试
如您有其它疑问,您也可以通过华为云社区问答频道来与我们联系探讨